跳到主要內容區
經濟學系
Department of Economics
Search
Menu
Menu
中國文化大學
社會科學院
回首頁
網站導覽
Menu
學系介紹
師資陣容
學士班課程
碩士班課程
畢業門檻
招生資訊
學習成果/活動
募款專區
ENGLISH
社會科學院
高中生專區
本功能需使用支援JavaScript之瀏覽器才能正常操作
首頁
系所公告
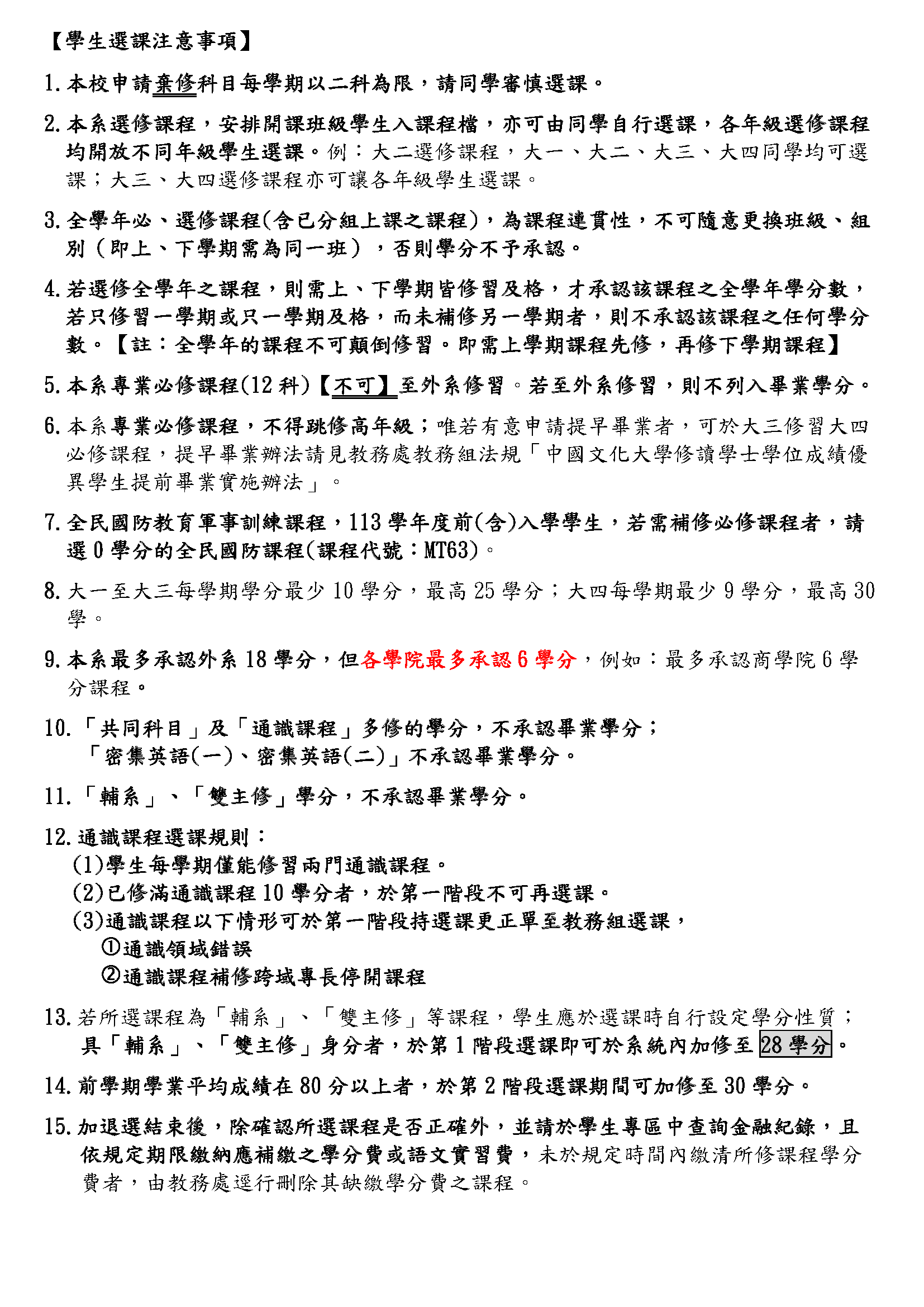
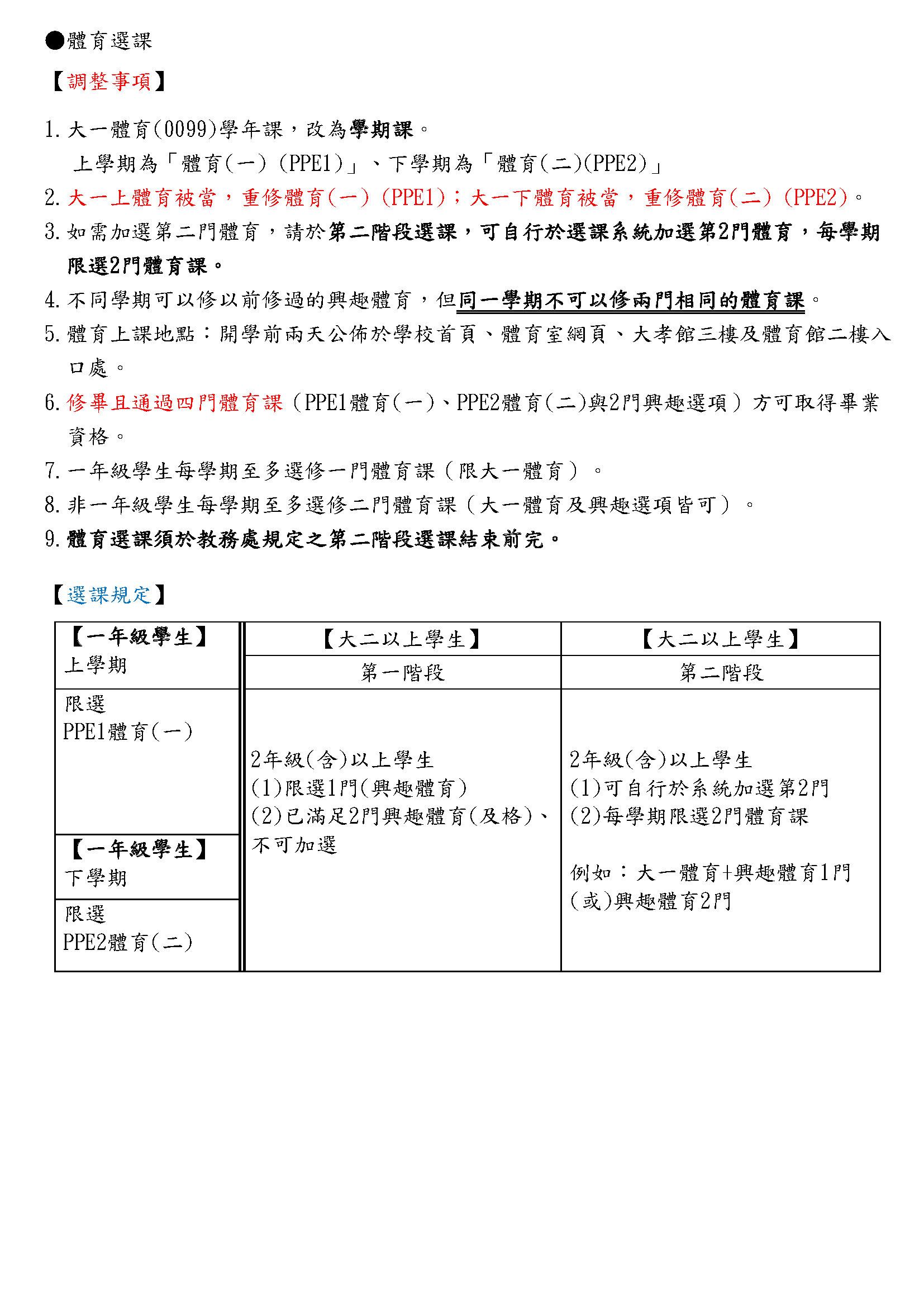
經濟學系114學年度第2學期選課公告
114_2選課注意事項.pdf
瀏覽數:
友善列印
分享
Close (Esc)
Share
Toggle fullscreen
Zoom in/out
Previous (arrow left)
Next (arrow right)